中国教育在线讯 12月7日上午,安徽省抗击新冠肺炎疫情表彰大会在合肥隆重举行,省委书记李锦斌等省领导为受表彰的先进个人代表和先进集体代表颁奖。欧美黑人巨大videos精品_欧美黑人巨大xxxxx_欧美黑人乱大交_欧美黑人乱大交_欧美黑人牲交videossexeso_欧美黑人添添高潮a片www_欧美黑人添添高潮a片www_欧美黑人性暴力猛交喷水黑人巨大共8个集体、21位教职医护员工获先进表彰。
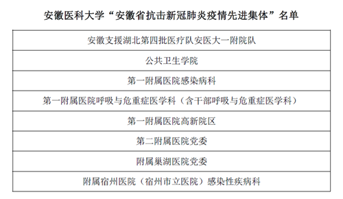
大会以“弘扬伟大抗疫精神,全面开启新阶段现代化美好安徽建设新征程”为主题,隆重表彰了抗击新冠肺炎疫情中,我省各地市、各单位所涌现出来的先进个人、先进集体、优秀共产党员、先进基层党组织。第一附属医院党委书记金宗祥作为全国抗击新冠肺炎疫情先进集体代表受邀出席表彰大会,并于主席台就座。学校公共卫生学院、第一附属医院、第二附属医院、附属巢湖医院、附属宿州医院等8个集体获得“安徽省抗击新冠肺炎疫情先进集体”荣誉称号,柳燕、李家斌、李燕午等来自学院及直属附属医院的21名教职医护人员获得“安徽省抗疫新冠肺炎疫情先进个人”荣誉称号。


2020年初新冠肺炎疫情防控战打响以来,无论是抗疫主战场还是广大基层一线,都活跃着安医人的身影。学校全体教职医护员工秉承着“爱国爱民,献身人类健康”的办学传统,按照“坚定信心、同舟共济、科学防治、精准施策”的总要求,迎难而上,与全国人民一道,为疫情防控取得重大战略成果贡献了安医力量。
全校上下将对标先进,继续认真贯彻落实习近平总书记在全国抗击新冠肺炎疫情表彰大会上的重要讲话和考察安徽重要讲话指示精神,大力弘扬“生命至上、举国同心、舍生忘死、尊重科学、命运与共”的伟大抗疫精神,毫不放松抓好疫情防控常态化工作,为建设国内一流高水平医科大学而不懈奋斗。
时间:2020年12月09日
来源:https://anhui.eol.cn/ahgd/202012/t20201209_2054723.shtml



