近期,我校徐德祥教授团队在环境与健康领域顶级期刊《环境健康展望(Environmental Health Perspectives)》(IF=10.4)上发表题为《Cyr61 m6A修饰在孕期砷暴露损害小鼠胎盘和胎儿发育中的作用(Effects of Gestational Arsenic Exposures on Placental and Fetal Development in Mice: The Role of Cyr61 m6A)》的研究论文,我校宋亚平博士为本论文第一作者,徐德祥教授、魏伟教授和王华教授为本论文通讯作者,学校为第一完成单位。
胎儿宫内生长受限(FGR)指胎儿受到各种有害因素影响而未能达到其遗传基因决定的全部生长潜能。“成年疾病发育起源学说”认为,FGR是成年期肥胖症、II 型糖尿病及精神分裂症高发的重要原因。砷是一类普遍存在于环境中的有毒类金属,全球约有1.4亿人饮用水受到砷污染(WHO的饮用水标准限定值 < 10μg/L)。流行病学调查发现,母体砷水平与FGR呈正相关。然而,孕期砷暴露引起FGR的机制仍不清楚。

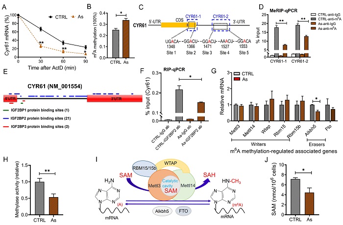
该项研究表明,孕期砷暴露通过抑制胎盘滋养层细胞侵袭诱发胎儿生长受限,富含半胱氨酸血管生成诱导因子61(Cyr61)m6A修饰下调参与砷暴露抑制胎盘滋养层细胞侵袭;S-腺苷蛋氨酸耗竭介导m6A甲基转移酶活性降低参与砷暴露下调胎盘滋养层细胞Cyr61 m6A修饰;叶酸补充缓解孕期砷暴露导致胎盘滋养细胞侵袭抑制和胎鼠宫内生长受限;通过病例-对照研究证实,孕早期孕妇尿砷浓度和血浆CYR61水平之间呈负相关。该项研究将为筛选孕期砷暴露诱发FGR的表观遗传生物效应标志提供实验资料,也为评估孕期砷暴露对育龄妇女生殖健康损害作用并制定有效预防对策提供新线索。
该项研究获得国家自然科学基金资助,并与无锡市妇幼保健院合作研究。(公共卫生学院)



